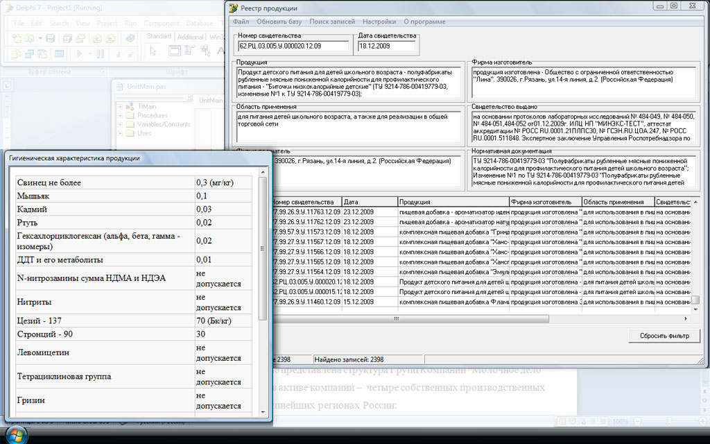
последние записи
- 77.99.40.1.У.3297.5.10 / 21.05.2010 стойкая крем-краска для волос "Цвет + Питание" в комплекте с проявляющей эмульсией серии "Pal...
- 77.99.40.1.У.3296.5.10 / 21.05.2010 стойкая крем-краска для волос «Цвет + Питание» в комплекте с проявляющей эмульсией и блонд-активат...
- 77.99.40.1.У.3295.5.10 / 21.05.2010 детское жидкое мыло "Скиния" с экстрактом зеленого чая, череды, календулы, ромашки и арники...
- 77.99.40.1.У.3294.5.10 / 21.05.2010 шампунь для волос после окрашивания (After Colouring Shampoo) линии «PROFY Touch» серии «CONCEPT» для профессионально...
- 77.99.40.1.У.3293.5.10 / 21.05.2010 косметическое средство для профессионального использования: cредство косметическое для ухода за ...











